找回密码
 立即注册

微信扫码登录

搜索
楼主: hass7079

[技术探讨] 都快2026年了,大家用什么办法判断在家和离家

  [复制链接]
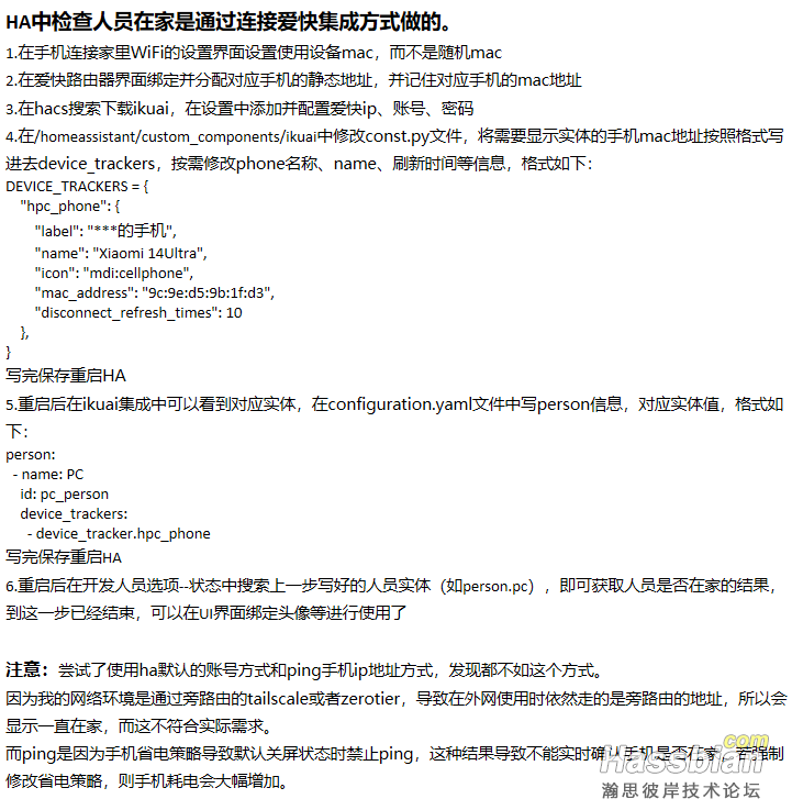
hpc 手机认证

1

主题

37

回帖

464

积分

中级会员

积分
464
金钱
426
HASS币
0
发表于 2025-12-12 14:20:44 | 显示全部楼层
本帖最后由 hpc 于 2025-12-12 14:27 编辑

这个我可以回答,前两周刚搞这个功能。
screenshot_2025-12-12_14-26-30.png
回复

使用道具 举报

53

主题

377

回帖

3158

积分

论坛元老

积分
3158
金钱
2728
HASS币
10
发表于 2025-12-12 14:22:01 | 显示全部楼层
s08512180 发表于 2025-12-12 12:24
大佬,这个云端数据怎么拉回到本地,用开发者ID和API的话,没有查找设备这个服务的,定位服务也不行。如 ...

你什么品牌的手机
回复

使用道具 举报

1

主题

87

回帖

302

积分

中级会员

积分
302
金钱
214
HASS币
0
QQ
发表于 2025-12-12 14:29:25 | 显示全部楼层
来学习学习
回复

使用道具 举报

0

主题

29

回帖

436

积分

中级会员

积分
436
金钱
407
HASS币
0
发表于 2025-12-12 19:45:52 | 显示全部楼层
家庭成员有没有手机的孩子,通过设备来判断家中是否有人就不适用了。。。
回复

使用道具 举报

11

主题

71

回帖

774

积分

高级会员

积分
774
金钱
692
HASS币
0
发表于 2025-12-13 12:52:17 | 显示全部楼层

华为,我用的死办法,直接浏览器F12查的地址,因为有cookie,就算复制,重新请求,马上就被ban掉了。不知道怎么写这个请求
回复

使用道具 举报

53

主题

377

回帖

3158

积分

论坛元老

积分
3158
金钱
2728
HASS币
10
发表于 2025-12-13 14:25:29 | 显示全部楼层
本帖最后由 MagicStarTrace 于 2025-12-13 14:33 编辑
s08512180 发表于 2025-12-13 12:52
华为,我用的死办法,直接浏览器F12查的地址,因为有cookie,就算复制,重新请求,马上就被ban掉了。不知 ...

华为风控比较严格 用 playwright 模拟浏览器请求轮询捞接口返回的数据


另外华为的我在测了  https://bbs.hassbian.com/thread-30575-1-1.html
回复

使用道具 举报

53

主题

377

回帖

3158

积分

论坛元老

积分
3158
金钱
2728
HASS币
10
发表于 2025-12-13 14:30:05 | 显示全部楼层
uncleice 发表于 2025-12-12 19:45
家庭成员有没有手机的孩子,通过设备来判断家中是否有人就不适用了。。。 ...

小天才也没有吗
回复

使用道具 举报

0

主题

29

回帖

436

积分

中级会员

积分
436
金钱
407
HASS币
0
发表于 2025-12-15 20:28:49 | 显示全部楼层

没有。。。
回复

使用道具 举报

25

主题

380

回帖

1661

积分

金牌会员

积分
1661
金钱
1256
HASS币
0
发表于 2025-12-22 04:27:53 | 显示全部楼层
hass7079 发表于 2025-12-9 02:57
谢谢回复!“换一个其它的tracker app”是什么意思?

例如,OwnTracks。论坛里有,一般都是用它来追踪车,实际上用来追踪手机也是一样的。
回复

使用道具 举报

1

主题

54

回帖

338

积分

中级会员

积分
338
金钱
283
HASS币
0
发表于 2025-12-22 08:54:48 | 显示全部楼层
用个门窗传感器和门口放个摄像头(人在传感器也可以)可以不。摄像头测量有移动报警  门窗传感器打开门。这两个数据有时间差   仙女检测到人动后开门就是离家,门开然后检测到人就是进家
回复

使用道具 举报

您需要登录后才可以回帖 登录 | 立即注册

本版积分规则

Archiver|手机版|小黑屋|Hassbian ( 晋ICP备17001384号-1 )

GMT+8, 2026-1-27 03:05 , Processed in 0.114617 second(s), 12 queries , MemCached On.

Powered by Discuz! X3.5

© 2001-2026 Discuz! Team.

快速回复 返回顶部 返回列表