找回密码
 立即注册

微信扫码登录

搜索
查看: 9|回复: 0

[技术探讨] 【深度测评】我扒了小米Miloco的源码,发现离“贾维斯”还有点距离

[复制链接]

5

主题

41

回帖

389

积分

论坛技术达人

积分
389
金钱
338
HASS币
20
发表于 1 小时前 | 显示全部楼层 |阅读模式
背景上周一个平凡的周五下午,小米公众号突然发布了一篇名为《Xiaomi Miloco 智能家居未来探索方案》的文章 (https://mp.weixin.qq.com/s/lBGWgAFOK9AIA1YT1aQBng)。作为一名智能家居玩家,我第一反应自然是好奇,但点进去仔细看完后,我愣住了。

                               
登录/注册后可看大图

                               
登录/注册后可看大图


这思路,和我半个多月前写的两篇文章简直如出一辙!
我给AI装上了“眼睛”,它成了我的“专属啦啦队”,每天坐到工位就准时加油!
我给台灯装上“AI之眼”,它学会了“察言观色”,比小爱同学还贴心!
还好小米仍然做不到 岩风:硬核DIY:不到400元,我给85岁外婆造了个AI管家 的全部功能,我一不小心居然走在了小米的前面。

                               
登录/注册后可看大图

哈哈哈,开个玩笑。小米这次是从底层搭建了一整套系统,而我当时只是站在 Home Assistant(HA)这位巨人的肩膀上 DIY 。既然大厂也认可这个方向,作为智能家居探索者,我必须得好好测评一番。
为了这次测评,我不惜斥巨资 107.5元,从闲鱼淘了一台二手的小米摄像头,收货后立马开干!

                               
登录/注册后可看大图

产品体验情况小米官方宣传的核心优势主要有四点:超简单、超聪明、超安全、超开放。 其中“超安全”提到的端侧模型部署,由于本人囊中羞涩,买不起高配显卡(无法运行本地大模型),只能调用云端模型,所以本次测评主要聚焦于“AI视觉”和“创建规则”功能。
1. AI 视觉识别:从“盲人摸象”到“睁眼看世界”这项功能是 Miloco 的核心,也是我认为最具划时代意义的变革。相比于传统的红外 PIR 或毫米波雷达,AI 视觉让智能家居从底层的“条件感知”进化到了高阶的“语义理解”。
  • 传统传感器只能告诉你:“这里有人(1)”或者“这里没人(0)”。
  • AI 视觉能告诉你:“谁在这里?他在干什么?甚至他的情绪怎么样?”
这让原本呆板的自动化变得有“人情味”了:
  • 场景A(安防):看到陌生人,系统不仅不开灯,还会锁门并报警。
  • 场景B(贴心):看到你双手拎着购物袋,不仅开灯,还自动帮你拉窗帘,因为它知道你腾不出手 。
  • 场景C(懂你):看到你戴着耳机神情疲惫,它会调暗灯光并保持静音,而不是大声喊欢迎词。

                               
登录/注册后可看大图

此外,它还补齐了视觉交互这块短板:
  • 当AI识别到你的眼神正看着智能音箱时,它自动进入“聆听模式”。你只需要直接说“关灯”,无需喊唤醒词。
  • 你可以在不说话(怕吵醒家人)也不按开关的情况下,对着摄像头比一个“嘘”的手势让音响静音,让交互更加自然和人性化。

                               
登录/注册后可看大图

                               
登录/注册后可看大图


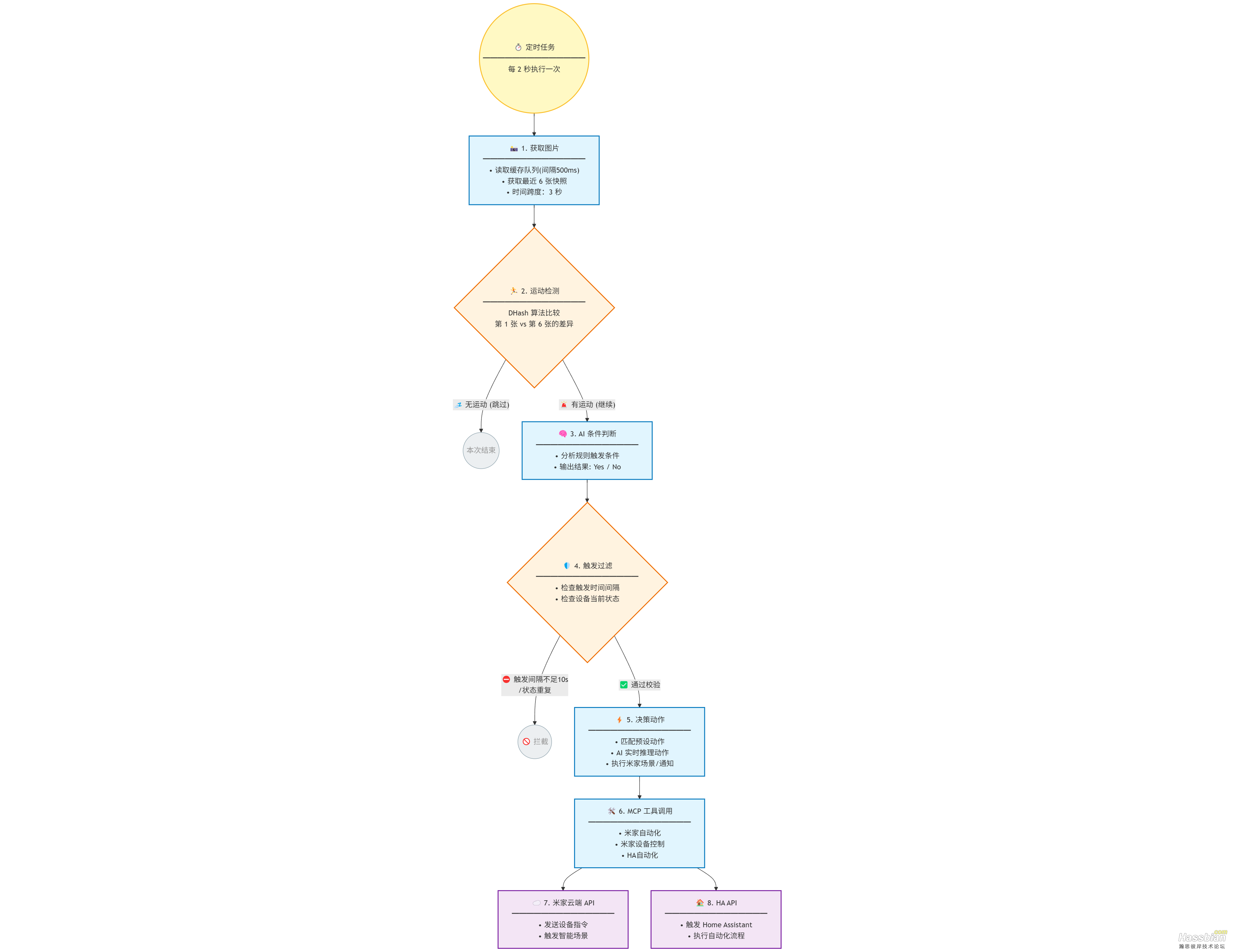
代码级的深度解析为了搞清楚Miloco是如何实现的,我找到github仓库扒了它的源码。目前Miloco的AI视觉主要有两种用法:一是通过自然语言问“我的猫在哪”,这相对简单;二是创建规则后的循环判断(如:监测到有人读书就开灯)
通过分析代码,我梳理出了它的监测运行逻辑

                               
登录/注册后可看大图

这套逻辑中有几个非常精妙的设计:
  • 2秒心跳机制:系统每隔2秒采集一次画面,既保证了实时性,又不会过度消耗资源。
  • DHash 算法“守门”:这是最聪明的一点。在调用昂贵的 AI 大模型之前,系统会先用计算量极小的 DHash 算法对比图片变化。如果画面静止,直接跳过,不麻烦 AI。这极大地节省了算力和 Token 费用。
  • 防重复触发逻辑:代码中设置了触发间隔判断,避免了因为动作连续变化导致指令重复发送(比如灯光疯狂开关)。
这也印证了我之前的 DIY 思路,确实是英雄所见略同。实测下来这套逻辑还挺稳定可靠,但是我发现Miloco当前AI条件判断只能判断是/否,这会产生很大资源的浪费,具体参见“拒绝 Token 浪费,启用“批量推理”
2. 创建规则:一句话定义自动化这个功能听起来很像现在的语音助手,其实现在的小米手机和音箱已经可以实现了,不是什么特别新鲜的东西。

                               
登录/注册后可看大图

我实测了一个指令:“当有人阅读时,打开台灯”。系统成功生成了规则卡片,体验确实流畅。

                               
登录/注册后可看大图

幕后的“管家”:Actor 模型通过代码分析,我发现 Miloco 为了处理这种复杂交互,引入了 Actor 模型。这就像雇了一个不知疲倦的管家,流程如下:

                               
登录/注册后可看大图

简单来说,当你发出指令后,系统会生成一个独立的Actor模型。它会去查设备、写草稿,然后把预览发给你。最关键的是,它会挂起等待(Wait) 你的确认,最多等600秒,这期间它不占系统资源。这种异步确认机制,比米家 App 直接生效多了一步“安全锁”,有效防止了 AI 听错话导致乱操作。
翻车实录:理想很丰满,现实全是Bug正当我以为这是米家自动化的“终极形态”时,深入体验后,我开始频频翻车。目前的版本离“可用”还有很大距离。
  • 多任务处理“失忆”
当我试图创建一个稍微复杂的规则:“当我走进房间,打开台灯并用音箱播报”。 结果,系统大概率只记住了后半句,把“打开台灯”给漏了。

                               
登录/注册后可看大图

  • 无法理解“时间”
我尝试设置:“进房间开灯,2分钟后关闭”、“每天晚上8点打开台灯”, AI 两手一摊:臣妾做不到。因为目前的条件触发逻辑仅限于摄像头对画面的“即时状态”判断,缺乏对时间维度的定时和延时处理能力。

                               
登录/注册后可看大图

                               
登录/注册后可看大图


  • 效率堪忧
虽然 Miloco 使用了先进的 ReAct 工作流(思考-行动-观察),但用在简单控制上简直是“大炮打蚊子”。 关个灯,它要先查设备列表、再查属性、再发送指令……如果不开启“缓存指令”,这一套下来至少半分钟。这造成一些需要几秒内反应的实时决策动作,比如根据用户在桌前的状态(阅读、用电脑、玩手机)调整台灯亮度和色温,几乎是不可用的状态。

                               
登录/注册后可看大图

                               
登录/注册后可看大图


<span style="background-color: rgb(255, 255, 255);">Miloco提示词:</span>
总结来说,目前的 Miloco 更像是一个处于 Alpha 阶段的“大型玩具”。 经过实测,除了“人来灯亮”这种 Hello World 级别的基础指令,面对真实生活中稍微复杂一点的需求,它都显得捉襟见肘。想要作为日常工具使用,目前还为时过早。
优化建议:假如我是产品经理抛开槽点,回归产品本源。 基于对代码逻辑的梳理和实际场景的体验,为了让 Miloco 能真正从“玩具”变成“工具”,我提出以下几点硬核建议:
  • 拒绝 Token 浪费,启用“批量推理”
目前的逻辑是:如果你有3个规则(看有没有人读书?有没有人摔倒?有没有人睡觉?),系统会把同一张照片分别发给 AI 问3次。 这就好比你去超市买3样东西,却跑了3趟,既费腿(延迟高)又费钱(Token贵)。
建议优化方案: 设计一个“条件合并器”。检测到多个规则共用一个摄像头时,把问题打包成:“请帮我看看画面里是不是有人读书,或者摔倒,或者睡觉?”
效果:AI 调用次数从 3 次降为 1 次,Token 消耗和网络开销直接节省 60% 以上。
优化前:

                               
登录/注册后可看大图

优化后:

                               
登录/注册后可看大图

  • 与 HA 的关系:做“超级传感器”,而非“简陋控制器”
Miloco目前接入 HA 的方式有些“鸡肋”:它试图通过 API 去触发 HA 的自动化。 想法我是理解的,希望通过接入HA,实现“Miloco作为大脑判断,其他品牌电器执行指令”的效果。可是由于Miloco 目前的能力远不及 HA 的灵活,因此玩家们不太可能从HA转向Miloco。
建议:参考开源项目 Frigate 的思路,将 Miloco 定位为 HA 的“超级视觉传感器”。不要试图去接管自动化流程,而是专注于输出高质量的结构化数据(如:谁?在哪?干什么?)。把决策权交还给 HA,让用户能在 HA 强大的自动化引擎中调用这些“视觉参数”,这才是高阶玩家真正想要的。

                               
登录/注册后可看大图

                               
登录/注册后可看大图


  • 内部定位:专注做“眼睛”,别抢“手脚”的活
对于规则引擎,我的建议是:切忌从零开始造轮子。 Miloco 的核心护城河应该是是视觉感知,而不是逻辑编排。现阶段另起炉灶去写一套简陋的规则系统毫无必要。建议团队尽快将视觉能力模块化,封装成独立的逻辑组件嵌入米家现有的自动化体系。 理想形态是:让 Miloco 专心做极其敏锐的“眼睛”,让米家自动化专心做执行有力的“手脚”。两者分工明确,体验才能质变。
总结虽然挑了不少刺,但我依然对 Xiaomi Miloco 充满期待。它就像是一个刚刚学会睁眼看世界的婴儿,虽然动作笨拙,但底子极好。它标志着智能家居终于开始从“让用户适应规则”向“让 AI 适应用户”迈进。我一直期待拥有一位像《钢铁侠》里“贾维斯”那样的 AI 管家,很高兴看到小米正走在这条路上。

                               
登录/注册后可看大图






mermaid-diagram-2025-11-21-072537.png
image.png
回复

使用道具 举报

您需要登录后才可以回帖 登录 | 立即注册

本版积分规则

Archiver|手机版|小黑屋|Hassbian ( 晋ICP备17001384号-1 )

GMT+8, 2025-11-21 08:20 , Processed in 1.141398 second(s), 5 queries , MemCached On.

Powered by Discuz! X3.5

© 2001-2025 Discuz! Team.

快速回复 返回顶部 返回列表