找回密码
 立即注册

微信扫码登录

搜索
查看: 1226|回复: 13

[硬件DIY] 用433M随手贴接入,做了一个场景开关

[复制链接]

10

主题

142

回帖

824

积分

高级会员

积分
824
金钱
672
HASS币
0
发表于 2025-11-2 09:34:04 | 显示全部楼层 |阅读模式
本帖最后由 jmkl1028 于 2025-11-16 22:58 编辑

看了ch592f做了一个bthome接入ha的按钮 - 『HomeAssistant』综合讨论区 - 『瀚思彼岸』» 智能家居技术论坛 - Powered by Discuz!,前前后后花费1个月的时间,以失败告终,原因是不灵敏,它高兴的时候管用,不高兴的时候就罢工,自己又不会ch592编程,果断放弃了。


433M随手贴开关,之前不贵的时候买过几个。看到淘宝有433接收解码模块,于是做了下面的实验,效果非常好,用来做场景开关,不亚于PTX蓝牙开关。
屏幕截图_4-11-2025_5538_item.taobao.com.jpeg

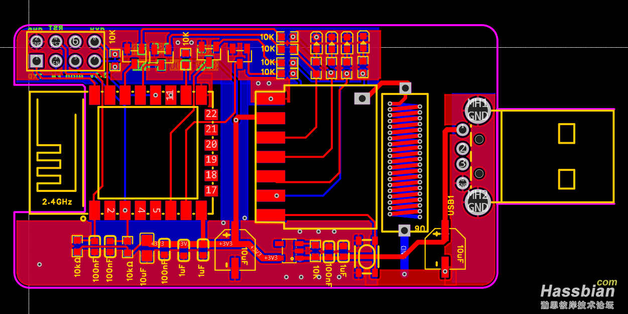
电路图如下:esp-12F+315/433MHz学习型遥控器接收解码模块

SCH_Schematic1_1_1-P1_2025-11-02.png

嘉立创EDA连带外壳一起画了。
QQ20251102-091838.png

QQ20251102-091917.png

QQ20251102-091933.png

QQ20251102-091949.png

实物
QQ20251102-090819.png
QQ20251102-090836.png


esphome烧写

1b.png

esphome:
  name: rf-gateway
  platform: ESP8266
  board: esp12e  # ESP-12F兼容esp12e配置

wifi:
  ssid: "***"
  password: "*****"
  # 可选:配置静态IP
  manual_ip:
    static_ip: 192.168.17.88
    gateway: 192.168.17.1
    subnet: 255.255.255.0

# 启用日志(可选,用于调试)
logger:

# 启用Home Assistant API(必须,用于通信)
api:
    password: "*******"

# 启用OTA更新(方便后续升级固件)
ota:
      platform: esphome

# 配置4路射频输入(作为二进制传感器)
binary_sensor:
  - platform: gpio
    pin:
      number: GPIO4  # 明确指定引脚号
      inverted: true  # 反转逻辑放在 pin 子参数中
      mode: INPUT_PULLUP  # 启用内部上拉
    name: "RF Receiver 1"
    device_class: ""
    filters:
      - delayed_on: 50ms
      - delayed_off: 50ms

  - platform: gpio
    pin:
      number: GPIO5
      inverted: true
      mode: INPUT_PULLUP  # 启用内部上拉
    name: "RF Receiver 2"
    device_class: ""
    filters:
      - delayed_on: 50ms
      - delayed_off: 50ms

  - platform: gpio
    pin:
      number: GPIO12
      inverted: true
      mode: INPUT_PULLUP  # 启用内部上拉
    name: "RF Receiver 3"
    device_class: ""
    filters:
      - delayed_on: 50ms
      - delayed_off: 50ms

  - platform: gpio
    pin:
      number: GPIO13
      inverted: true
      mode: INPUT_PULLUP  # 启用内部上拉
    name: "RF Receiver 4"
    device_class: ""
    filters:
      - delayed_on: 50ms
      - delayed_off: 50ms

2.png


homeassistant自动化设置
QQ20251102-093023.png


这个小东西成本很低,效果很好。可以接4个开关量。
QQ20251116-225738.png

回复

使用道具 举报

wwjw 手机认证

1

主题

93

回帖

2022

积分

金牌会员

积分
2022
金钱
1928
HASS币
0
发表于 2025-11-2 20:30:27 | 显示全部楼层
支持一个。就是贴片元件难搞,手残眼废
回复

使用道具 举报

17

主题

348

回帖

1801

积分

金牌会员

积分
1801
金钱
1426
HASS币
40
发表于 2025-11-3 08:29:10 | 显示全部楼层
成本多少?
拼多多我买了个成品 RF射频网关,29.4元,也是4路,支持310/315/330/350/390/418/430/433/350共9种频率
回复

使用道具 举报

10

主题

142

回帖

824

积分

高级会员

积分
824
金钱
672
HASS币
0
 楼主| 发表于 2025-11-3 09:56:29 来自手机 | 显示全部楼层
lovelyelfpop 发表于 2025-11-3 08:29
成本多少?
拼多多我买了个成品 RF射频网关,29.4元,也是4路,支持310/315/330/350/390/418/430/433/350共 ...

功能不一样的,我也买了,退了。
回复

使用道具 举报

17

主题

348

回帖

1801

积分

金牌会员

积分
1801
金钱
1426
HASS币
40
发表于 2025-11-3 10:42:14 | 显示全部楼层
jmkl1028 发表于 2025-11-3 09:56
功能不一样的,我也买了,退了。

有啥不一样呢。不懂这个。我家两个智能马桶的遥控器不能复制,不知道是蓝牙还是射频,不知道是啥频率
回复

使用道具 举报

10

主题

142

回帖

824

积分

高级会员

积分
824
金钱
672
HASS币
0
 楼主| 发表于 2025-11-3 11:54:56 | 显示全部楼层
lovelyelfpop 发表于 2025-11-3 10:42
有啥不一样呢。不懂这个。我家两个智能马桶的遥控器不能复制,不知道是蓝牙还是射频,不知道是啥频率 ...

我这个是按钮作为触发,受控端是接收homeassistant的指令(通过wifi或红外)。拼多多的是射频按钮学习到homeassistant,受控端仍然接收射频信号。
回复

使用道具 举报

0

主题

14

回帖

82

积分

注册会员

积分
82
金钱
68
HASS币
0
发表于 2025-11-3 20:19:07 来自手机 | 显示全部楼层
我去 我也跟着做了那个蓝牙门磁死活刷不上

--- 消息由 iPhone 13 Pro Max 的 谈坛(v1.6.9)发出。
回复

使用道具 举报

1

主题

113

回帖

783

积分

高级会员

积分
783
金钱
669
HASS币
0
发表于 2025-11-6 16:13:13 | 显示全部楼层
果断点了个收藏
回复

使用道具 举报

hxck 手机认证

4

主题

128

回帖

948

积分

高级会员

积分
948
金钱
816
HASS币
0
发表于 2025-11-8 09:35:43 | 显示全部楼层
你这滤波电容加的是不是太多了
回复

使用道具 举报

1

主题

200

回帖

1393

积分

金牌会员

积分
1393
金钱
1192
HASS币
0
发表于 2025-11-8 12:51:25 | 显示全部楼层
感觉这样一个433解码板加一个mini D1更容易一点,不用打板焊接了,并且可以解码各种433遥控,自动化随便做了
tmpA2F8.png
回复

使用道具 举报

您需要登录后才可以回帖 登录 | 立即注册

本版积分规则

Archiver|手机版|小黑屋|Hassbian ( 晋ICP备17001384号-1 )

GMT+8, 2026-1-16 12:12 , Processed in 0.640033 second(s), 13 queries , MemCached On.

Powered by Discuz! X3.5

© 2001-2026 Discuz! Team.

快速回复 返回顶部 返回列表